加入收藏
网站地图
网站搜索
简
繁
默
首页
图片
热点
专题
市场快报
市场热点
投资分析
集藏资讯
阅读新闻
今晚预约“生肖币”
[日期:
2022-01-07
]
来源:
集邮杂志社
作者:
[字体:
大
中
小
]
首页
→
市场热点
今晚22:30,各承办银行开始预约“
2022年贺岁”流通纪念币
。今天为大家制作各家银行跳转链接,方便大家的预约。
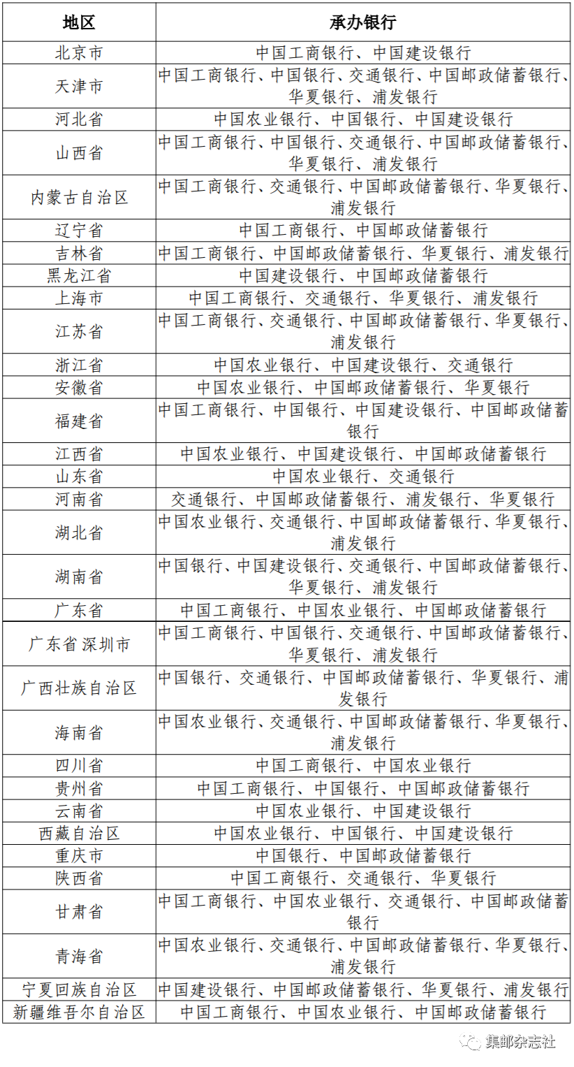
识别上方各承办银行相对应二维码,即可跳转至预约页面。还要提醒大家,一定要注意负责自己所在地区兑换的银行,再进行预约。详情见下表。
信息来源:中国人民银行官网
阅读:
次
录入:
007com
【
评论
】 【
推荐
】 【
打印
】
上一篇:
《壬寅年》生肖大、小版邮折摇号结果公告
下一篇:
“第24届冬季奥林匹克运动会”普通纪念币、纪念钞将再次预约兑换
相关新闻
本文评论
全部评论
发表评论
点评:
字数
姓名:
尊重网上道德,遵守中华人民共和国的各项有关法律法规
承担一切因您的行为而直接或间接导致的民事或刑事法律责任
本站管理人员有权保留或删除其管辖留言中的任意内容
本站有权在网站内转载或引用您的评论
参与本评论即表明您已经阅读并接受上述条款
网站简介 - 广告服务 - 网站地图 - 帮助信息 - 联系方式
Copyright © 投资资讯网 Powered by 尘缘投资