
2022年贺岁双色铜合金纪念币
将于1月7日晚22:30
开始网上预约
一、基本信息
2022年贺岁双色铜合金纪念币面额为10元,直径为27毫米,材质为双色铜合金,发行量1.2亿枚。与现行流通人民币职能相同,与同面额人民币等值流通。<<点击查看该项目发行公告
该币正面图案为“中国人民银行”“10元”字样,汉语拼音字母“SHIYUAN”及年号“2022”,底纹衬以团花图案。

背面主景图案为中国传统剪纸艺术与装饰年画元素相结合的老虎形象,衬景图案为花灯和松枝、松果,币面左侧刊“壬寅”字样。

二、预约兑换安排
发行方式:预约兑换
线上预约时间:
2022年1月7日22:30至1月9日24时
预约核实期:
2022年1月12日至1月13日
兑换时间:
2022年1月14日至1月20日
预约数量:
每人预约、兑换限额为20枚
证件要求:
有效身份证件必须为第二代居民身份证原件
代办要求:
公众在承办银行网点办理现场预约的,须持本人有效第二代居民身份证原件;代他人办理现场预约的,须提供代办人和被代办人的有效第二代居民身份证原件,且被代办人数不超过5人。
公众如代他人办理2022年贺岁双色铜合金纪念币的预约兑换业务,须提供代办人和被代办人的有效第二代居民身份证原件,且被代办人数不超过5人。
三、各地区相关公告查询
目前,中国人民银行分支机构已经陆续向社会公告当地2022年贺岁双色铜合金纪念币的分配数量等信息。
在中国人民银行官网“分支机构”栏目中,点击您所在地区人民银行分支机构的名称,进入各分支机构网页,在相应的公告栏目中可以查询。

四、预约承办银行
预约承办银行:中国工商银行、中国农业银行、中国银行、中国建设银行、交通银行、中国邮政储蓄银行、华夏银行、浦发银行
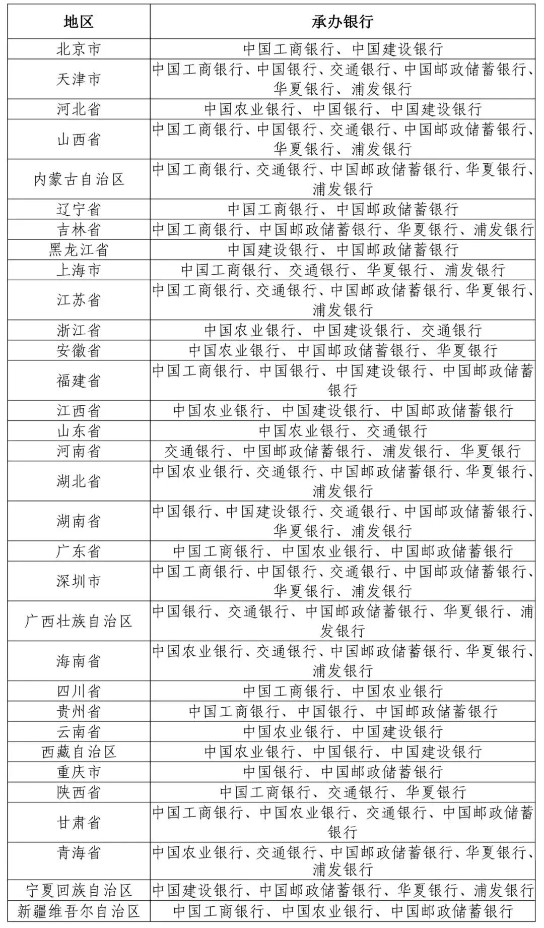
各地区预约承办银行如下

目前,各预约承办银行也陆续在官方网站、微信公众号等渠道公布了预约兑换网点和每个网点的可预约数量等信息。
工商银行线上预约渠道介绍

1. 官方网站(www.icbc.com.cn):首页纪念币轮播广告-点击进入预约
2. 手机银行:首页纪念币预约入口
3. 个人网银:首页纪念币轮播广告-点击进入预约
4. 微信公众号:中国工商银行客户服务-惠生活-纪念币预约,中国工商银行信用卡-办理-[纪念币]线上预约
5. 微信小程序:“工行服务”小程序-纪念币预约广告-点击进入预约
农业银行线上预约渠道介绍
1. 手机银行:首页广告图或搜索“纪念币预约”进入
2. 手机浏览器:登录https://coin.abchina.com
3. 门户网站:登录https://coin.abchina.com或通过首页广告图进入
4. 微信公众号:“中国农业银行微银行”—“生活驿站”—“纪念币预约”、“中国农业银行”—“热门推荐”—“纪念币预约”或“中国农业银行云客服”—“智享服务”—“纪念币预约”
5. 个人网银:首页-本地-网上预约-纪念币预约
中国银行线上预约渠道介绍

1.官方网站预约:“纪念币预约”系统页面:https://cmcoins.boc.cn/BOC15_CoinSeller/welcome.html
2.手机银行预约:请下载并安装最新版手机银行客户端软件,点击“生活”频道,选择“纪念币预约”功能,根据页面提示填写相应信息,公众通过手机银行预约纪念币无需注册登录;
3.微银行预约:微信关注“中国银行微银行”公众号,点击“微服务”功能菜单,选择“纪念币预约”功能,根据页面提示填写相应信息。
建设银行线上预约渠道介绍

1. 建行国际互联网网站(PC端IE8以上浏览器登录www.ccb.com- “网点业务预约”菜单)
2. 移动门户(移动端登录m.ccb.com-“预约纪念币”)
3. 个人网银(登录网银-“我的账户”-“网点业务预约”菜单)
4. 个人手机银行(下载4.1.6以上版本建行手机银行客户端-点击首页右侧“更多”-“网点服务”-“纪念币兑换”或在首页顶部搜索栏搜索关键字“纪念币”)
5. 建行总行微信公众号(关注“中国建设银行”,点击“悦生活”-“纪念币预约”菜单)
6. 建行生活APP(点击“网点”-“纪念币预约”,预约前需进行用户注册)
7. 掌上网点微信公众号(点击“精选活动”-“纪念币预约”或键入“纪念币”-点击预约链接)
8. 劳动者港湾APP(点击首页宣传栏中预约宣传图)
9. 中国建设银行客户服务微信公众号(点击“业务办理”-“纪念币预约”)
交通银行线上预约渠道介绍

1. 交通银行门户网站www.bankcomm.com首页主图广告位置,点击广告即可转至门户网站纪念币兑换页面;首页-预约业务-纪念币预约。
2. 交通银行个人手机银行首页广告位置,点击广告即可转至手机银行纪念币兑换页面;手机银行首页搜索“纪念币预约”。
3. 交通银行微信公众号“交通银行微银行”,通过“惠活动-纪念币预约”路径进入纪念币预约页面。
4. 交通银行微信小程序“交通银行”,点击首页广告“纪念币预约”路径进入纪念币预约页面。
邮储银行线上预约渠道介绍

1. 官方网站入口:进入中国邮政储蓄银行门户网站(www.psbc.com),首页-公告栏-纪念币公告-点击进入预约
2. 手机银行入口:进入邮储银行手机银行,首页-全部-网点模块-纪念币预约
3. 微信公众号入口:关注“中国邮政储蓄银行”微信公众号,邮服务模块-纪念币专区-纪念币预约
4. 个人网银入口:登录中国邮政储蓄银行个人网银,首页-个人网银登录-我的账户-纪念币管理-纪念币预约
华夏银行线上预约渠道介绍

1. 华夏银行官方网站(www.hxb.com.cn,选择“快捷服务”-“纪念币预约”菜单)
2. 华夏银行手机银行APP(首页-广告栏及首页“全部”-“投资理财”-“纪念币预约”菜单)
3. 华夏银行微信公众号(关注“华夏银行”,点击“乐生活”-“纪念币预约”菜单)
浦发银行线上预约渠道介绍

1. 手机银行:首页广告;首页更多菜单—“纪念币(钞)预约”
2. 微信银行:底部菜单“活动&福利”—纪念币(钞)预约
3. 手机浏览器输入:
https://wap.spdb.com.cn/mspmk-cli-coinrsv/CoinHome?version=HB
【温馨提示】截止发文,各银行预约渠道在陆续更新中,请大家阅读各预约承办银行公告中介绍的渠道,选择最适合自己的渠道进行预约。
2022年贺岁双色铜合金纪念币
网上预约
1月7日22:30正式开启
预约倒计时,准备起来吧!
