加入收藏
网站地图
网站搜索
简
繁
默
首页
图片
热点
专题
市场快报
市场热点
投资分析
集藏资讯
阅读新闻
黑龙江省即将兑换2021年“贺岁”流通纪念币
[日期:
2021-03-09
]
来源:
集邮杂志社
作者:
[字体:
大
中
小
]
首页
→
集藏资讯
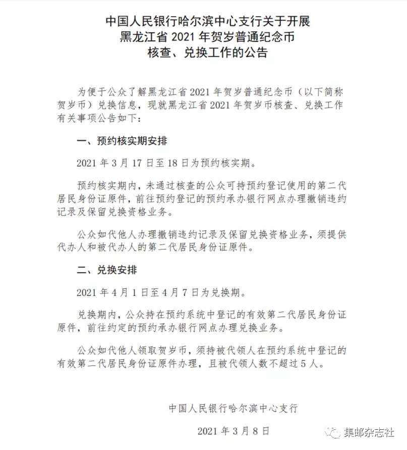
日前,中国人民银行哈尔滨中心支行发布公告,公布2021年“贺岁”流通纪念币核查、兑换时间。2021年3月17日至18日为预约核实期,4月1日至7日为兑换期。在黑龙江省预约兑换2021年“贺岁”流通纪念币的朋友们要注意核实、兑换时间,届时凭预约身份证件前往所选择的网点办理相关兑换业务。
阅读:
次
录入:
007com
【
评论
】 【
推荐
】 【
打印
】
上一篇:
中国邮政集团有限公司将在北京等省市分试用新式业务戳
下一篇:
3月13日线上交流活动竞买品简介
相关新闻
本文评论
全部评论
发表评论
点评:
字数
姓名:
尊重网上道德,遵守中华人民共和国的各项有关法律法规
承担一切因您的行为而直接或间接导致的民事或刑事法律责任
本站管理人员有权保留或删除其管辖留言中的任意内容
本站有权在网站内转载或引用您的评论
参与本评论即表明您已经阅读并接受上述条款
网站简介 - 广告服务 - 网站地图 - 帮助信息 - 联系方式
Copyright © 投资资讯网 Powered by 尘缘投资