备受期待的2021年贺岁普通纪念币,今天(1月22日)起开始预约。
如何预约?
直接上干货!
每个步骤说明请大家仔细看
根据中国人民银行公告,本次预约兑换工作由中国工商银行、交通银行、浦发银行、华夏银行、陕西省农村信用社联合社共同承担。中国工商银行承销团未设网点的部分县域地区预约兑换工作由中国农业银行、中国邮政储蓄银行代为办理。
从表中可以看到,本次一个地区承办预约的银行有多个,那么该如何选择呢?
关键点:预约和兑换的银行网点要为同一个。选择银行,以您能成功预约和方便兑换为考虑前提。
在中国工商银行发布的《关于2021年贺岁普通纪念币预约兑换的公告》中,已经公布了承销团银行及代理行约兑换网点信息。
登陆中国工商银行官网(www.icbc.com.cn)
首页首页轮播广告(点击进入预约页面)
在首页点击栏目“在线预约-预约纪念币”
点击页面左侧“发行信息”-“关于2021年贺岁普通纪念币预约兑换的公告”;或者直接点击右侧查看工行预约网点及额度信息。
进入公告页面,在最下方可以看到“承销团银行及代理行预约兑换网点信息”
如果您想查看各预约承办银行都有哪些网点,以及这些网点的额度信息,可以在工行发布公告中一览。由于附件是PDF格式的链接文件,建议电脑端打开更为方便。手机端也可阅览,扫描识别下方二维码,直接进入这一页面。(文件是如下样式)
在工行发布的公告中,已经介绍了各预约承办银行的线上预约渠道信息。一起来看一下:
1.门户网站
www.icbc.com.cn,首页轮播广告
2.手机银行:
首页轮播广告;最爱首页-纪念币预约;搜索-热门搜索-纪念币预约。
3.个人网银:首页轮播广告。
4.融e购:首页轮播广告。
5.融e联:首页轮播广告,首页-全部-推荐服务-预约纪念币,首页-全部-便捷生活-预约纪念币。
6.微信公众号:
“中国工商银行”微信公众号,点击下方菜单“热门推荐-预约纪念币”,按提示操作即可。
工商银行线上预约快捷方式
扫描或长按识别下方二维码

陕西省农村信用社联合社线上预约通过中国工商银行线上预约渠道办理
门户网站:
www.bankcomm.com,首页主图广告-纪念币兑换;首页-预约业务-纪念币预约。
2.个人手机银行:首页广告-纪念币兑换,首页搜索“纪念币预约”,首页-全部-热门活动,首页-我的提醒-精选推荐。
3.微信公众号:惠活动-纪念币预约。
4.微信小程序:交通银行-首页广告“纪念币预约”。
交通银行线上预约快捷方式
扫描或长按识别下方二维码
登陆浦发银行官网,首页公告中可以查看《浦发银行关于2021年贺岁普通纪念币预约兑换的公告》。
1.手机银行:首页广告,搜索“纪念币预约”;财富频道-纪念币预约。
2.微信银行:回复“纪念币预约”,底部活动&福利-纪念币预约。

浦发银行线上预约快捷方式
扫描或长按识别下方二维码
1.门户网站:www.hxb.com.cn
选择“快捷服务”-“纪念币预约”菜单
2. 手机银行APP(首页-广告栏及首页“全部”-“投资理财”-“纪念币预约”菜单)
3.华夏银行微信公众号(关注“华夏银行”,点击“乐生活”-“纪念币预约”菜单)
华夏银行线上预约快捷方式
扫描或长按识别下方二维码
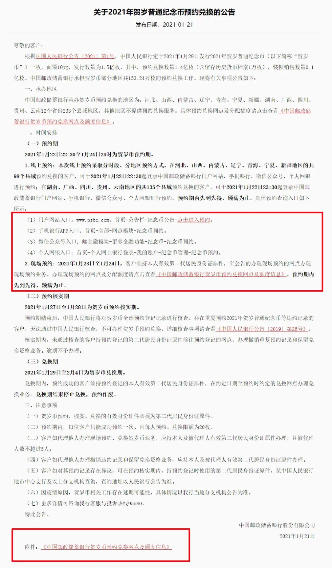
1.门户网站:www.psbc.com/cn
在网站邮储银行网站首页点击公告栏查看《关于2021年贺岁普通纪念币预约兑换的公告》
在公告中,介绍了线上预约和现场预约方式。其中直接给出了门户网站线上预约链接,点击进入即可。
2.手机银行APP:首页-全部-网点模块-纪念币预约。
3.微信公众号:邮金融模块-更多金融功能-纪念币-纪念币预约。
4.个人网银:首页-个人网上银行登录-我的账户-纪念币管理-纪念币预约。
邮储银行线上预约快捷方式
扫描或长按识别下方二维码
1.手机浏览器:https://coin.abchina.com
2.门户网站:https://coin.abchina.com
首页-“纪念币预约”
3.手机银行:
首页-“全部”-“助手”-“纪念币”
4.个人网银:
首页-“本地”-“网上预约”-“纪念币预约”
5.微信公众号:
“中国农业银行”-“微生活”-“纪念币预约”
农业银行线上预约快捷方式
扫描或长按识别下方二维码
说明:以上预约快捷链接和预约安排等相关信息,以各预约承办银行公布为准。
如果您已经查好了银行网点,也存好了预约链接,下一步就是要准备相关的预约信息了。
确定预约数量:
贺岁币每人预约、兑换限额为20枚。
确定证件信息:
贺岁币预约、兑换的有效身份证件必须为第二代居民身份证原件。
本次线上预约采取分时段、分地区预约方式,请对照下表查看自己所在地区的线上开始预约时间。
贺岁币今晚开始预约
请确定好预约时间
看好预约银行网点
祝大家预约成功
来源:中国金币