加入收藏
网站地图
网站搜索
简
繁
默
首页
图片
热点
专题
市场快报
市场热点
投资分析
集藏资讯
阅读新闻
2021年邮票预订9月1日全民开启
[日期:
2020-09-01
]
来源:
集邮博览
作者:
[字体:
大
中
小
]
首页
→
集藏资讯
2021年邮票预订
全民开启
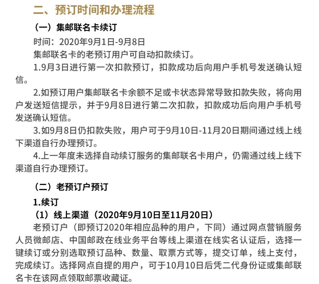
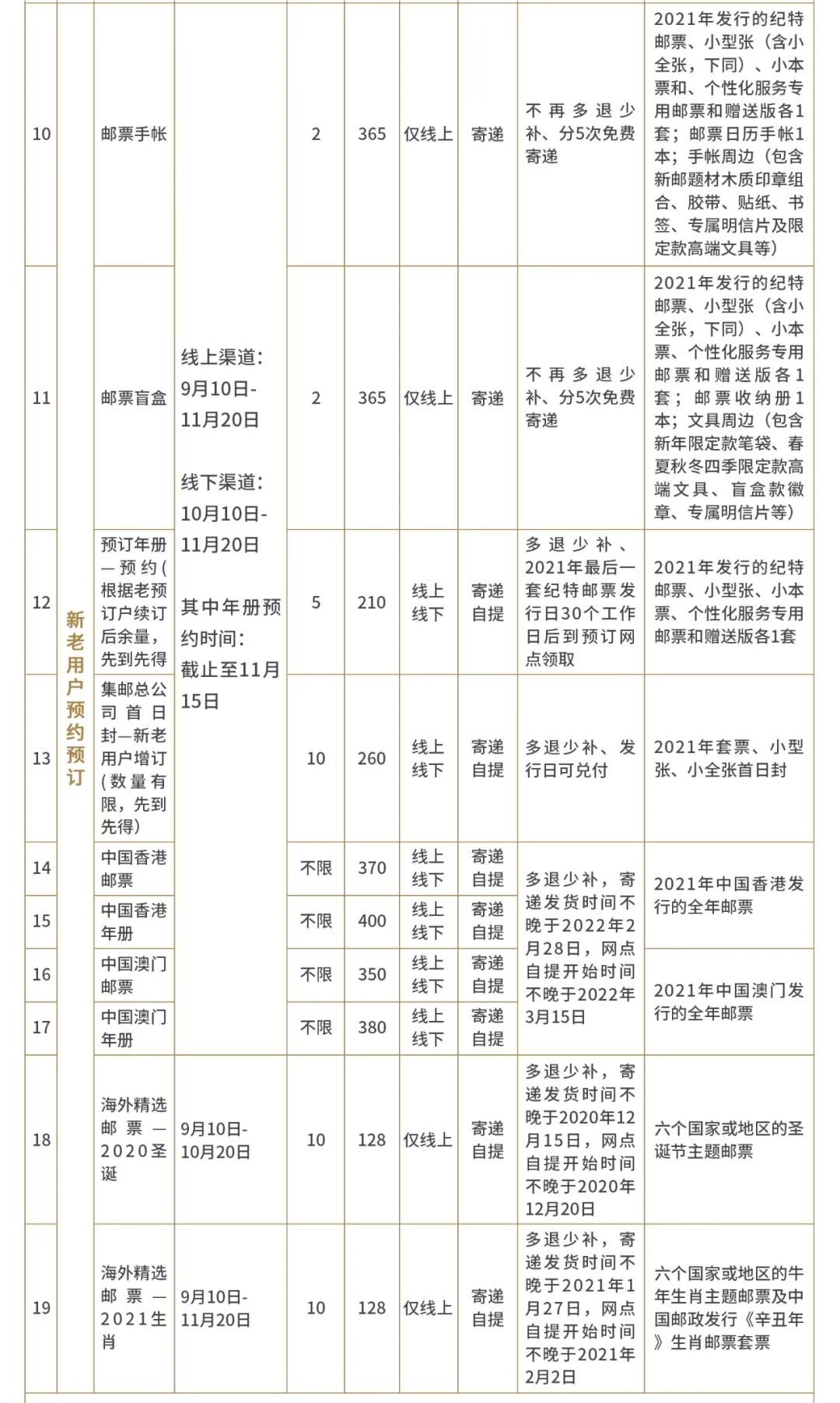
预订时间:
2020年9月10日-11月20日
现将具体内容公告如下:
阅读:
次
录入:
007com
【
评论
】 【
推荐
】 【
打印
】
上一篇:
《辛丑年》9月1日开机,姚钟华再绘牛票!(干货满满 福利多多)
下一篇:
《辛丑年》邮票开机
相关新闻
本文评论
全部评论
发表评论
点评:
字数
姓名:
尊重网上道德,遵守中华人民共和国的各项有关法律法规
承担一切因您的行为而直接或间接导致的民事或刑事法律责任
本站管理人员有权保留或删除其管辖留言中的任意内容
本站有权在网站内转载或引用您的评论
参与本评论即表明您已经阅读并接受上述条款
网站简介 - 广告服务 - 网站地图 - 帮助信息 - 联系方式
Copyright © 投资资讯网 Powered by 尘缘投资